Texas Instruments TPSM82480 Step-Down DC-DC Converter Module
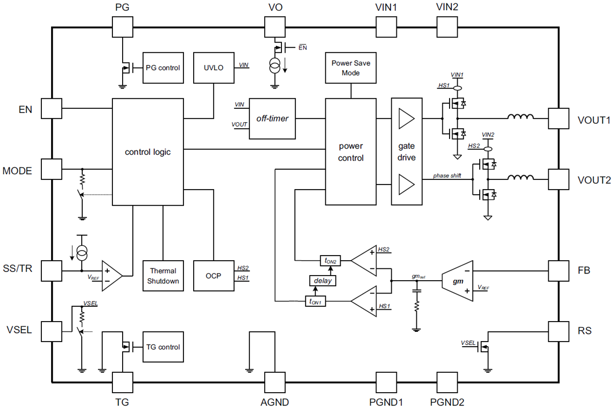
Texas Instruments TPSM82480 Synchronous Step-Down DC-DC Converter Module is designed for low-profile point-of-load (POL) power supplies. The input voltage range of 2.4 to 5.5V enables operation from typical 3.3V or 5V interface supplies and backup circuits dropping as low as 2.4V. The output current is up to 6A continuously provided by two phases of 3A each, which run out-of-phase, which reduces pulse current noise significantly. The Texas Instruments TPSM82480 provides an automatically entered power save mode to maintain high efficiency down to very light loads. This device incorporates an automatic phase adding and shedding feature using both or only one phase according to the actual load. The power save mode can be switched off using the MODE feature.Features
- Ultra small 7.9 x 3.6 x 1.5mm power module
- An output current of 6A
- Feedback voltage accuracy of ±1%
- Input voltage range of 2.4 to 5.5V
- Output voltage range of 0.6 to 5.5V
- Typical quiescent current of 23µA
- Output voltage select
- Phase shifted operation
- Automatic power save modes
- Forced PWM mode option
- Adjustable soft start
- Power Good and thermal good outputs
- Undervoltage lockout
- Over-current and short-circuit protection
- Over-temperature protection
- -40°C to 125°C operating temperature range
Applications
- Low-profile Point-of-Load supply
- Storage, server, adapter card
- Industrial PC/embedded PC/FPGA supply
- Wireless base station
- Test and measurement
Functional Block Diagram
Publicado: 2018-05-15
| Actualizado: 2023-01-04
