Texas Instruments TPS717/TPS717-Q1 150mA Low Noise Linear Regulators
Texas Instruments TPS717/TPS717-Q1 150mA, Low Quiescent Current, Low Noise LDO Linear Regulators provide very high power-supply rejection (PSRR) with a low ground current of 45µA. The TPS717 provides stability with a 1µF ceramic output capacitor. Meanwhile, a precision voltage reference and the feedback loop achieves a worst-case accuracy of 3% over all load, line, process, and temperature variations. Fast start-up, very low noise, excellent transient response, and excellent PSRR performance is achieved using an advanced BiCMOS process and a PMOS pass device. The TPS717-Q1 Linear Regulators are AEC-Q100 qualified for automotive applications. The devices offer an ideal solution for small form factor portable equipment (such as wireless handsets and PDAs) with a small SOT (SC70-5) package, a 2mm × 2mm WSON-6 package with a thermal pad, and a 1.5mm × 1.5mm WSON-6 package available.Features
- AEC-Q100 qualified:
- Device Temperature Grade 1: –40°C to 125°C ambient operating temperature range
- Device HBM ESD Classification Level 2
- Device HBM ESD Classification Level C4BInput Voltage: +2.5V to +6.5V
- Available in Multiple Output Versions: Fixed Output with Voltages from 0.9V to 5V
- Adjustable Output Voltage from 0.9V to 6.2V
- Ultra-High PSRR: 70dB at 1kHz, 67dB at 100kHz, and 45dB at 1MHz
- Excellent Load and Line Transient Response
- Very Low Dropout: 170mV typical at 150mA
- Low Noise: 30µVRMS typical (100Hz to 100kHz)
- Small 5-pin SC-70, 2mm × 2mm WSON-6, and 1.5mm × 1.5mm WSON-6 Packages
Applications
- Camera Sensor Power
- Mobile Phone Handsets
- PDAs and Smartphones
- Wireless LAN, Bluetooth®
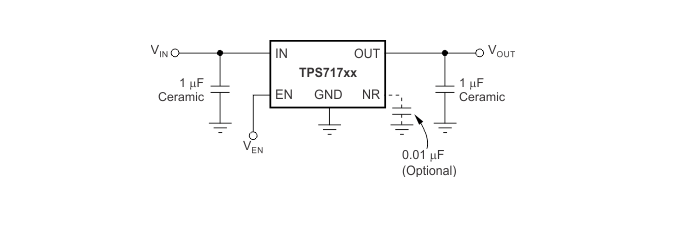
Block Diagram
Publicado: 2008-02-26
| Actualizado: 2025-01-22
