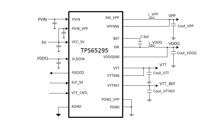
Texas Instruments TPS65295 DDR4 Memory Power Solution
Texas Instruments TPS65295 DDR4 Memory Power Solution integrates two synchronous buck converters (VPP and VDDQ), a 1A sink and source tracking LDO (VTT), and a buffered low noise reference (VTTREF). The TPS65295 offers substantial functions as well as excellent power supply performance. The device applies a D-CAP3™ mode coupled with 600kHz switching frequency for ease of use, fast transient, and support for ceramic output capacitors without an external compensation circuit.The Texas Instruments TPS65295 DDR4 Memory Power Solution meets the JEDEC standard for DDR4 power-up and power-down sequence requirements. The device supports flexible power state control, placing VTT at high-Z in S3 and discharging VDDQ, VTT, and VTTREF in S4/S5 state. Other available features include OVP, UVP, OCP, UVLO, and thermal shutdown protection. The TPS65295 is provided in a thermally enhanced 18-pin HotRod™ VQFN package and is designed to operate under the –40°C to 125°C junction temperature range.
Features
- Synchronous buck converter (VDDQ)
- 4.5V to 18V input voltage range
- Output voltage fixed at 1.2V
- D-CAP3™ mode control for fast transient response
- 8A continual output current
- Advanced Eco-mode™ pulse skip
- Integrated 22mΩ and 8.6mΩ RDS(on) internal power switch
- 600kHz switching frequency
- 1.6ms internal soft start
- Cycle-by-cycle overcurrent protection
- Latched output OV and UV protections
- Buffered reference (VTTREF)
- Buffered, low noise, ±10mA capability
- 0.8% output accuracy
- Output discharge function
- Power up and power down sequencing control
- Non-latch for OT and UVLO protections
- 18-pin 3.0mm × 3.0mm HotRod™ VQFN package
- Synchronous buck converter (VPP)
- 3V to 5.5V input voltage range
- Output voltage fixed at 2.5V
- D-CAP3™ mode control for fast transient response
- 1A continual output current
- Advanced Eco-mode™ pulse skip
- Integrated 150mΩ and 120mΩ RDS(on) internal power switch
- 580kHz switching frequency
- 1ms internal soft start
- Cycle-by-cycle overcurrent protection
- Latched output OV and UV protections
- 1A LDO (VTT)
- 1A continual sink and source current
- Requires only 10µF of a ceramic output capacitor
- Support high-z in S3
- ±30mV VTT output accuracy (DC+AC)
- 150µA low quiescent current
- Power good indicator
Applications
- DDR4 memory power supplies
- Notebooks, PC computers, and servers
- Ultrabooks, tablet computers
- Single-board computer, computer on module
Block Diagram
Publicado: 2019-03-20
| Actualizado: 2023-08-08
