Texas Instruments TPS62840 High-Efficiency Step-Down Converters
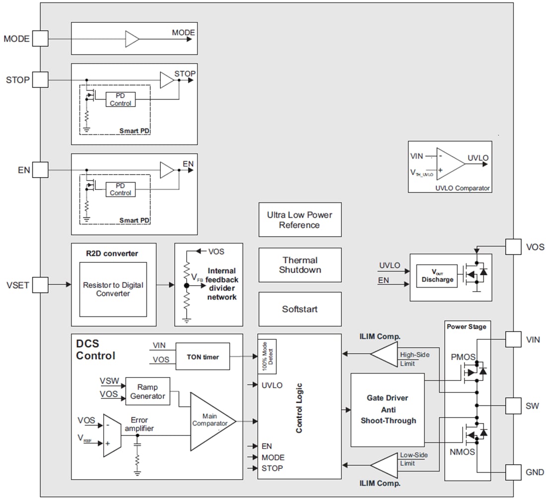
Texas Instruments TPS62840 High-Efficiency Step-Down Converters have ultra-low operating quiescent current of typically 60nA. To further extend battery life near the end of discharge, these devices contain special circuitry to achieve just 150nA IQ in 100% mode. These devices use DCS-Control to cleanly power radios and operate with a typical switching frequency of 1.8MHz. In Power-Save Mode, the device extends the light load efficiency down to a load current range of 1µA and below.Sixteen predefined output voltages can be selected by connecting a resistor to pin VSET. This feature makes the device flexible for various applications with a minimum amount of external components. The device’s STOP pin immediately eliminates any switching noise to take a noise-free measurement in test and measurement systems. The Texas Instruments TPS62840 provides an output current of up to 750mA. With an input voltage of 1.8V to 6.5V, these devices support multiple power sources such as 2S to 4S Alkaline, 1S to 2S Li-MnO2 or 1S Li-Ion/Li-SoCl2.
Features
- 60nA operating quiescent current
- 100% duty-cycle mode with 150nA IQ
- Input voltage range VIN from 1.8V to 6.5V
- Output current up to 750mA
- RF friendly DCS-Control™
- 80% efficiency at 1µA IOUT (3.6 VIN to 1.8 VOUT)
- 16 selectable output voltages via VSET pin
- Auto transition PFM/PWM or forced-PWM mode
- Selectable forced PWM and STOP modes
- Output discharge function
- 20nA shutdown current
- SON-8, WCSP-6 and HVSSOP-8 packages
Applications
- Smart meters, smart thermostats
- Tracking devices
- Wearable electronics
- Medical sensor patches and patient monitors
- Industrial IoT (smart sensors)
- Test and measurement
Videos
Functional Block Diagram
Publicado: 2019-09-11
| Actualizado: 2024-02-23
