Texas Instruments TPS562231 Synchronous Step-Down Converters
Texas Instruments TPS562231 Synchronous Step-Down Converters are optimized to operate with minimum external component counts and to achieve a low standby current. The TPS562231 are switch mode power supply (SMPS) devices that employ D-CAP3 mode control, resulting in a fast transient response. The devices support low-equivalent series resistance (ESR) output capacitors, such as specialty polymer and ultra-low ESR ceramic capacitors, with no external compensation components. TPS562231 operates in pulse skip mode (PSM) during light load operation, maintaining high efficiency. The Texas Instruments TPS562231 is offered in a 6-pin 1.6mm × 1.6mm SOT563 (DRL) package and specified from a –40°C to 125°C junction temperature.Features
- 2A converter integrated 95mΩ and 55mΩ FETs
- D-CAP3™ Mode Control with fast transient response
- 4.5V to 17V input voltage range
- 0.6V to 7V output voltage range
- Pulse skip mode
- 850kHz switching frequency
- Low shutdown current less than 2µA (typical)
- 2% feedback voltage accuracy (25ºC)
- Startup from pre-biased output voltage
- Cycle-by-cycle over the current limit
- Hiccup-mode over current protection
- Non-latch UVP and TSD protections
- 6-pin SOT563 package
- Precision enable
- Pin-to-pin compatible with TPS563231
Applications
- Standard 12V rail supplies
- Digital TV power supply
- Embedded systems
- Networking home terminal
- Digital set-top box (STB)
- Surveillance
- E-Meter
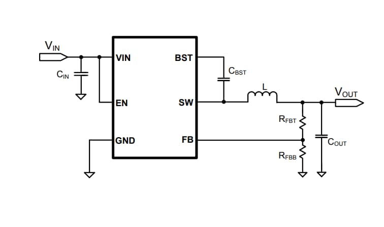
Simplified Schematic
Publicado: 2019-05-02
| Actualizado: 2023-09-06
