Texas Instruments TPS2584x-Q1 USB Type-A Charge Port Converter

Texas Instruments TPS2584x-Q1 USB Type-A Charge Port Converter is a BC1.2 charging solution with a synchronous DC/DC converter. With cable droop compensation, the VBUS voltage remains constant regardless of load current. This feature ensures that connected portable devices are charged at optimal current and voltage, even under heavy loads. The TPS2584x-Q1 includes high bandwidth analog switches for DP and DM pass-through. The TPS25840-Q1 also integrates short-to-battery protection on VBUS, DM_IN, and DP_IN pins. These pins can withstand a voltage of up to 18V. At the same time, TPS25842-Q1 doesn’t support data line (Dx) short to VBAT protection.

The synchronous buck regulator operates with current-mode control and is internally compensated to simplify the design. A resistor on the RT pin sets the switching frequency between 300kHz and 2.2MHz. Operating the device below 400kHz results in better system efficiency. Operation above 2.1MHz avoids the AM radio bands and allows for the use of a smaller inductor. The TPS2584x-Q1 integrates electrical signatures necessary for legacy devices that utilize USB data lines to determine the charging configuration.

A precision current sense amplifier is included for user-programmable cable droop compensation and current limit tuning. Cable compensation aids portable devices in charging at optimum current and voltage under heavy loads. This feature is done by changing the buck regulator output voltage linearly with the load current to counteract the voltage drop due to wire resistance in automotive cabling. The VBUS voltage measured at a connected portable device remains approximately constant, regardless of load current, allowing the portable device’s battery charger to work optimally.

The USB specifications require current limiting of USB charging ports but give system designers reasonable flexibility to choose overcurrent protection levels based on system requirements. The TPS2584x-Q1 uses a novel two-threshold current limit circuit. This feature allows system designers to either program the average current limit protection of the buck regulator or, optionally, the current limit using an external NMOS between the CSN/OUT and BUS pins. The NFET implementation enables the TPS2584x-Q1 buck regulator to supply a 5V output for other loads during an overcurrent condition on the USB port.

Protection features include cycle-by-cycle current limit, hiccup short-circuit protection, under-voltage lockout, VBUS overvoltage, and overcurrent. Additional features include data line (Dx) short to VBUS and die overtemperature protection. The Texas Instruments TPS25840-Q1 includes high bandwidth analog switches for DP and DM pass-through and supports data line (Dx) short to VBAT protection. TPS25842-Q1 doesn’t support data line (Dx) short to VBAT protection.

 

Features

  • AEC-Q100 Qualified for automotive applications
    • Temperature grade 1: –40°C to +125°C, TA
    • HBM ESD Classification Level H2
    • CDM ESD Classification Level C5
  • Synchronous Buck DC/DC regulator
    • 4.5V to 36V input voltage range
    • 3.5A output current
    • 5.1V output voltage with ±1% accuracy
    • Current mode control
    • 300kHz to 2.2MHz adjustable frequency
    • Frequency synchronization to an external clock
    • FPWM with spread-spectrum dithering
    • Internal compensation for ease of use
  • Compliant to USB-IF standards
    • CDP/SDP Mode per USB BC1.2
  • Optimized for USB power and communication
    • User-programmable USB current limit
    • Cable droop compensation up to 1.5V
    • High bandwidth data switches on DP and DM
    • Client mode for system update
  • Integrated protection
    • VBUS Short-to-VBAT protection
    • DP_IN and DM_IN Short-to-VBAT (TPS25840-Q1 Only)
    • DP_IN and DM_IN Short-to-VBUS
    • DP_IN, DM_IN IEC 61000-4-2 Rated
      • ±8kV Contact and ±15kV air discharge
  • Fault flag reports
  • 32 Pin QFN package with wettable flank

Applications

  • Automotive infotainment
  • USB media hubs
  • USB charger ports

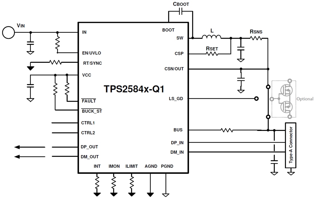
Simplified Schematic

Schematic - Texas Instruments TPS2584x-Q1 USB Type-A Charge Port Converter
Publicado: 2019-10-31 | Actualizado: 2025-03-05