Texas Instruments TPS22950x/TPS22950x-Q1 5.5V 2A Load Switches

Texas Instruments TPS22950x/TPS22950x-Q1 5.5V 2A Load Switches are small, single-channel load switches with robust protection against fault cases with adjustable output current limiting, reverse current blocking, and thermal shutdown. The switch ON state is controlled by a digital input that is capable of interfacing directly with low-voltage control signals. When power is first applied, a Smart Pull Down is used to keep the ON pin from floating until system sequencing is complete. Once the pin is deliberately driven High (>VIH), the Smart Pull Down will be disconnected to prevent unnecessary power loss. Texas Instruments TPS22950x/TPS22950x-Q1 are available in a standard WCSP package characterized for operation over an ambient temperature range of –40°C to 125°C.

Features

  • Qualified for automotive applications
  • AEC-Q100 qualified:
    • Device temperature grade 1 of –40°C to 125°C ambient operating temperature range
  • Thermal Shutdown (TSD)
  • ON-Resistance (RON)
    • RON at VIN = 5V: 34mΩ (typ)
    • RON at VIN = 3.3V: 41mΩ (typ)
  • Slow turn ON timing limits inrush current (typ)
    • tON at VIN = 5V (800us)
    • tON at VIN = 3.3V (550us)
  • 1.8V to 5.5V input operating voltage range (VIN)
  • 0.05A to 3.5A (typ) output current limit (ILIMIT)
  • Always-ON true Reverse Current Blocking (RCB)
  • Fault Indication (FLT)
  • 150Ω quick output discharge (QOD)
  • Smart ON pin pull down (RPD,ON)
    • 50nA (max) ON ≥ VIH (ION)
    • 500kΩ (typ) ON ≤ VIL (RPD,ON)
  • Low power consumption
    • 40uA (typ) ON state (IQ)
    • 0.2uA (typ) OFF state (ISD)

Applications

  • Personal electronics
  • Tablets
  • Notebooks
  • Game consoles
  • Accessories
  • Infotainment and cluster head unit
  • Automotive cluster display
  • ADAS surround view system ECU
  • Body control module and gateway

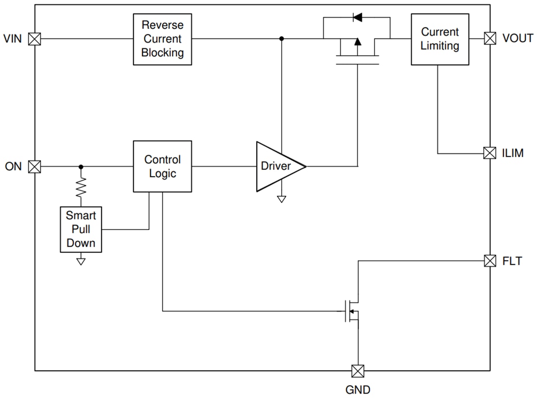
Functional Block Diagram

Block Diagram - Texas Instruments TPS22950x/TPS22950x-Q1 5.5V 2A Load Switches
Publicado: 2021-02-15 | Actualizado: 2025-06-12