Texas Instruments OPAx189 CMOS Precision Operational Amplifiers
Texas Instruments OPAx189 Operational Amplifiers are 14MHz, MUX-Friendly architecture, Ultra-low noise, Zero-drift, RRO, and CMOS precision. The amplifiers are fast-settling and offer rail-to-rail output operation and a controlled startup system.Excellent ac performance and the features of the OPAx189 as well as the 0.4µV of offset voltage and 0.005µV/°C of drift over temperature makes the device ideal for precision instrumentation, signal measurement, and active filtering applications.
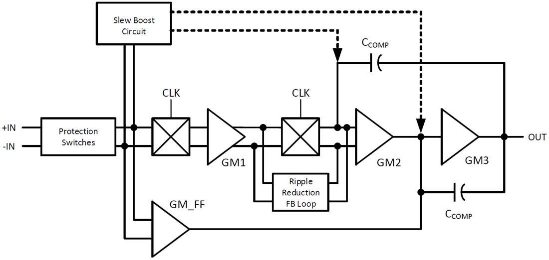
While providing robust ESD protection during shipment, handling, and assembly, the MUX-friendly input architecture prevents inrush current when applying large input differential voltages which improves settling performance in multi-channel systems.
Features
- Ultra-high precision
- 0.005µV/°C (OPA189) Zero-drift
- 3µV Maximum (OPA189) Ultra-low offset voltage
- Excellent DC precision
- CMRR: 168dB
- 170dB Open-loop gain
- Low noise
- en at 1kHz: 5.2nV/√Hz
- 0.1µVPP 0.1Hz to 10Hz Noise
- Excellent dynamic performance
- 14MHz Gain bandwidth
- 20V/µs Slew rate
- 10V step, 0.01% in 1.1µs Fast settling
- Robust design
- MUX-Friendly inputs
- RFI/EMI Filtered inputs
- 4.5V to 36V Wide supply range
- 1.7mA (Maximum) quiescent current
- Rail-to-rail output
- Input includes negative rail
Applications
- Precision multi-channel systems
- Bridge amplifier
- Strain gauges
- Temperature measurement
- Resistance temperature detectors
Functional Block Diagram
Publicado: 2017-11-29
| Actualizado: 2023-02-09
