Texas Instruments LMP848x/LMP848x-Q1 Current Sensing Amplifiers
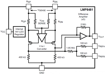
Texas Instruments LMP848x/LMP848x-Q1 Current Sensing Amplifiers amplify a small differential voltage developed across a current sense resistor in high input common-mode voltages. These amplifiers are designed for existing applications for bi-directional (LMP8481) or uni-directional (LMP8480). These devices accept input signals with a common-mode voltage range from 4V to 76V with a bandwidth of 270kHz. Because the operating power supply range overlaps the input common-mode voltage range, the LMP848x/LMP848x-Q can be powered by the same voltage that is being monitored. This benefit eliminates the need for an intermediate supply voltage to be routed to the point of load where the current is being monitored, resulting in a reduced component count and board space. The LMP848x-Q1 devices are AEC-Q100 qualified for automotive applications.Features
- TA = 25°C Typical values
- Bidirectional or unidirectional sensing
- 4.0V to 76V Common mode voltage range
- 4.5V to 76V Supply voltage range
- 20, 60, and 100V/V Fixed gains
- ±0.1% Gain accuracy
- ±80µV Offset
- 270kHz Bandwidth (–3dB)
- < 100µA Quiescent current
- > 5mA Buffered high-current output
- 7µA Input bias current
- 122dB PSRR (DC)
- 124dB CMRR (DC)
- –40°C to 125°C Temperature range
Applications
- High-side current sense
- Vehicle current measurement
- Telecommunications
- Motor controls
- Laser or LED drivers
- Energy management
- Solar panel monitoring
Datasheets
Publicado: 2017-08-11
| Actualizado: 2022-04-05
