Texas Instruments LMK04906 Clock Jitter Cleaner/Multiplier

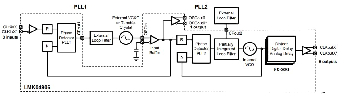
Texas Instruments LMK04906 Clock Jitter Cleaner/Multiplier provides superior clock jitter cleaning, generation, and distribution with advanced features to meet high-performance timing application needs. The LMK04906 accepts 3 clock inputs ranging from 1kHz to 750MHz. It generates 6 unique clock output frequencies ranging from 2.26MHz to 2.6GHz. The LMK04906 can also buffer a crystal or VCXO to generate a 7th unique clock frequency. The device provides virtually all frequency translation combinations required for SONET, Ethernet, Fibre Channel, and multi-mode Wireless Base Stations. The LMK04906 input clock frequency and clock multiplication ratio are programmable through an SPI interface.

Features

  • Ultra-low RMS jitter performance:
    • 100fs RMS jitter (12kHz to 20MHz)
    • 123fs RMS jitter (100Hz to 20MHz)
  • Dual loop PLLatinum™ PLL architecture:
    • PLL1:
    • Integrated low-noise crystal oscillator circuit
    • Holdover mode when input clocks are lost
      • Automatic or manual triggering/recovery
    • PLL2:
      • Normalized [1Hz] PLL noise floor of -227dBc/Hz
      • Phase detector rate up to 155MHz
      • OSCin frequency-doubler
      • Integrated low-noise VCO
  • 3 Redundant input clocks with LOS:
    • Automatic and manual switch-over modes
  • 50% Duty cycle output divides, 1 to 1045 (even and odd)
  • LVPECL, LVDS, or LVCMOS programmable outputs
  • Precision digital delay, fixed or dynamically adjustable
  • 25ps Step analog delay control
  • 6 Differential outputs with up to 12 single-ended
    • Up to 5 VCXO/crystal buffered outputs
  • Clock rates of up to 2600MHz
  • 0 Delay mode
  • Three default clock outputs at power-up
  • Dual PLL, single PLL, and clock distribution multi-modes
  • -40 to 85°C Industrial temperature range
  • 3.15V to 3.45V operation
  • 64-Pin WQFN (9.0mmx9.0mmx0.8mm) package

Applications

  • 10G/40G/100G OTN line cards
  • SONET/SDH OC-48/STM-16 and OC-192/STM-64 line cards
  • GbE/10GbE, 1/2/4/8/10GFC line cards
  • ITU G.709 and custom FEC line cards
  • Synchronous Ethernet
  • Optical modules
  • DSLAM/MSANs
  • Test and measurement
  • Broadcast video
  • Wireless base stations
  • Data converter clocking
  • Microwave ODU and IDUs for wireless backhaul

Simplified Functional Block Diagrams

Publicado: 2015-12-17 | Actualizado: 2022-03-11