Texas Instruments LM50/LM50-Q1 Analog Output Temperature Sensors
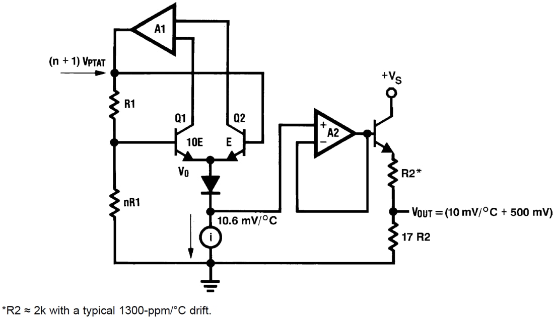
Texas Instruments LM50/LM50-Q1 Analog Output Temperature Sensors are precision integrated-circuit temperature sensors that can sense a –40°C to 125°C temperature range using a single positive supply. The device's output voltage is linearly proportional to temperature (10mV/°C) and has a DC offset of 500mV. The offset allows reading negative temperatures without the need for a negative supply.The ideal output voltage of the LM50/LM50-Q1 ranges from 100mV to 1.75V for a –40°C to 125°C temperature range. The LM50/LM50-Q1 does not require any external calibration or trimming to provide accuracies of ±3°C at room temperature and ±4°C over the entire –40°C to 125°C temperature range. Trimming and calibrating the LM50/LM50-Q1 at the wafer level assures low cost and high accuracy. The linear output, 500mV offset, and factory calibration of the LM50/LM50-Q1 simplify the circuitry requirements in a single supply environment where reading negative temperatures is necessary. Because the quiescent current of the Texas Instruments LM50/LM50-Q1 is less than 130µA, self-heating is limited to a very low 0.2°C in still air.
Features
- LM50-Q1 is AEC-Q100 Grade 1 qualified and is manufactured on an automotive grade flow
- Calibrated directly in degrees Celsius (centigrade)
- Linear +10mV/°C scale factor
- ±2°C accuracy specified at 25°C
- Specified for the entire –40°C to +125°C range
- Suitable for remote applications
- Low cost due to wafer-level trimming
- Operates from 4.5V to 10V
- <130µA current drain
- Low self-heating: <0.2°C in still air
- Nonlinearity <0.8°C over temp
- UL-recognized component
Applications
- Automotive
- Computers
- Disk drives
- Battery management
- FAX machines
- Printers
- Portable medical instruments
- HVAC
- Power supply modules
Functional Block Diagram
