Texas Instruments bq2589x 5A Switch-Mode Battery Charger ICs
Texas Instruments bq2589x 5A Switch-Mode Battery Charger ICs are highly-integrated battery charge management and system power path management devices for single cell Li-Ion and Li-polymer batteries. Each device supports high input voltage and adjustable voltage USB On-the-Go Boost Mode for fast charging. The low impedance power path optimizes switch-mode operation efficiency, reduces battery charging time and extends battery life during discharging phase. The I2C Serial interface with charging and system settings makes the device a truly flexible solution. Typical applications include smart phones, tablet PCs, and portable Internet devices.Features
- High efficiency 4A, 1.5MHz switch mode buck charge
- 92% Charge efficiency at 3A and 91% charge efficiency at 4A charge current
- Optimize for high voltage input (9V/12V)
- Low power PFM mode for light load operations
- USB On-the-Go (OTG) with adjustable output from 4.5V to 5.5V
- Selectable 500KHz / 1.5MHz boost converter with up-to 2.4A output
- 94% Boost efficiency at 5V at 1A output
- Accurate hiccup mode overcurrent protection
- Single input to support USB input and adjustable high voltage adapters
- Support 3.9V to 14V input voltage range
- Input current limit (100mA to 3.25A with 50mA resolution) to support USB2.0, USB3.0 standard and high voltage adapters
- Maximum power tracking by input voltage limit up-to 14V for wide range of adapters
- Auto Detect USB SDP, CDP, DCP, and non-standard adapters (bq25898)
- Programmable D+/D- drivers for non-standard adapter handshake
- Remote battery sensing
- Input Current Optimizer (ICO) to maximize input power without overloading adapters
- Resistance Compensation (IRCOMP) from charger output to cell terminal
- Highest battery discharge efficiency with 5mΩ battery discharge MOSFET up to 9A
- Integrated ADC for system monitor (voltage, temperature, charge current)
- Narrow VDC (NVDC) power path management
- Instant-on works with no battery or deeply discharged battery
- Ideal diode operation in battery supplement mode
- BATFET Control to support ship mode, wake up, and full system reset
- Flexible autonomous and I2C mode for optimal system performance
- High Integration includes all MOSFETs, current sensing and loop compensation
- 12µA Low battery leakage current to support ship mode
- High accuracy
- ±0.5% Charge voltage regulation
- ±5% Charge current regulation
- ±7.5% Input current regulation
- Safety
- Battery temperature sensing for charge and boost mode
- Thermal regulation and thermal shutdown
- Available in 2.8mm x 2.5mm 42-ball DSBGA package
Applications
- Smart phone
- Tablet PC
- Portable internet devices
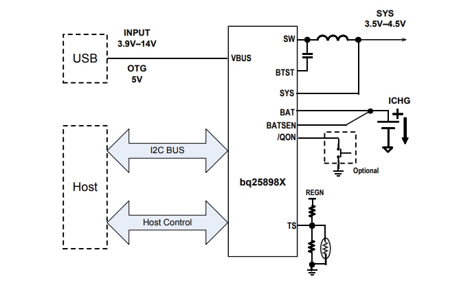
Simplified Schematic
Publicado: 2015-04-22
| Actualizado: 2022-03-11
