STMicroelectronics STEVAL-0606YADJ Evaluation Board
STMicroelectronics STEVAL-0606YADJ Evaluation Board is a step-down switching power supply based on the DCP0606Y regulator in a QFN11 2mm x 3mm package. The programmed switching frequency is 2.25MHz with dithering, and it can be adjusted by applying an external clock on the MODE/SIN pin or by changing the frequency programming resistor.Features
- 5V (up to 6V) operating input voltage
- Step-down (buck) conversion
- 3.3V programmed output voltage
- 6A DC maximum output current
- 2.25MHz selected switching frequency with dithering
- Dynamic low consumption mode to low noise mode selection
- Programmable soft-start
- Synchronization to an external clock
- Internal compensation network
- Auto recovery overcurrent, overvoltage, and thermal protection
- RoHS and China RoHS-compliant
- WEEE compliant (2012/19/UE RAEE II)
Applications
- High current, low voltage post regulation
- ADAS power supplies
- Telematics, HUD, infotainment, multimedia, and camera digital core power supplies
Additional Resources
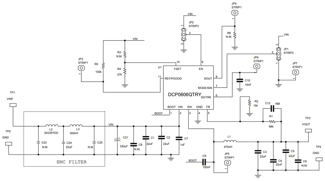
Circuit Schematic
Publicado: 2025-06-23
| Actualizado: 2025-06-26
