onsemi NCP145 LDO Voltage Regulators
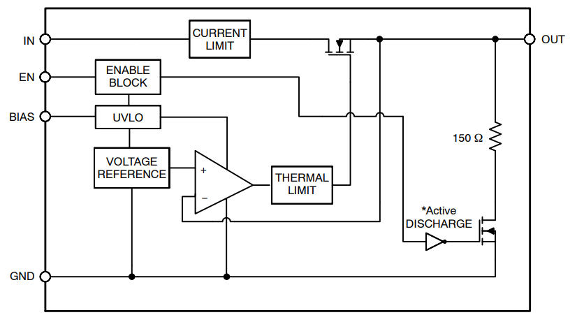
onsemi NCP145 LDO Voltage Regulators are 500mA VLDO equipped with NMOS pass transistor and a separate bias supply voltage (VBIAS). These NCP145 regulators provide very stable and accurate output voltage with low noise suitable for space-constrained, noise-sensitive applications. Features include ultra-low dropout, stable with a 2.2µF ceramic capacitor, and logic level enable input for ON/OFF control. Typical applications include battery-powered equipment, smartphones, tablets, cameras, DVRs, STB, and camcorders.Features
- Ultra-low dropout 140mV (typical) at 500mA
- 1V to 5.5V input voltage range
- Fixed voltage versions available
- ±1.5% accuracy over temperature, 0.5% VOUT @ 25°C
- Logic level enable input for ON/OFF control
- Output active discharge option available
- Stable with a 2.2µF ceramic capacitor
- Available in XDFN4 1.2mm x 1.2mm x 0.4mm package
- These devices are Pb-free, halogen-free/BFR-free, and RoHS compliant
Specifications
- 2.4V to 5.5V bias voltage range
- 1.0V to 1.8V (fixed) output voltage range
- 140mV (typical) at 500mA ultra-low dropout
- Very low bias input current of 80μA (typical)
- Very low bias input current in disable mode 0.5μA (typical)
Applications
- Battery powered equipment
- Smartphones and tablets
- Cameras, DVRs, STB, and camcorders
NCP145 Regulators Block Diagram
NCP145 Typical Application Schematic Diagram
Publicado: 2018-07-11
| Actualizado: 2023-06-26
