Nexperia TL431 Adjustable Precision Shunt Regulators
Nexperia TL431 precision shunt regulators are three-terminal devices with an output voltage range between Vref and 36V to be set by two external resistors. Nexperia TL431xDBZR types feature an enhanced stability area with a very low load capacity requirement. TL431xFDT types offer an enhanced stability area and a higher ElectroMagnetic Interference (EMI) ruggedness for Switch Mode Power Supply (SMPS) applications. TL431xSDT types are designed for standard requirements and linear applications.
Features
- Three different reference voltage tolerances:
- Standard grade: 2%
- A-Grade: 1%
- B-Grade: 0.5%
- Typical temperature drift: 6mV (in a range of 0ºC up to 70ºC)
- Low output noise
- Typical output impedance: 0.2Ω
- Programmable output voltage up to 36V
- Sink current capability: 1mA to 100mA
- AEC-Q100 qualified (grade 1)
Applications
- Shunt regulator
- Precision current limiter
- Precision constant current sink
- Isolated feedback loop for Switch Mode Power Supply (SMPS)
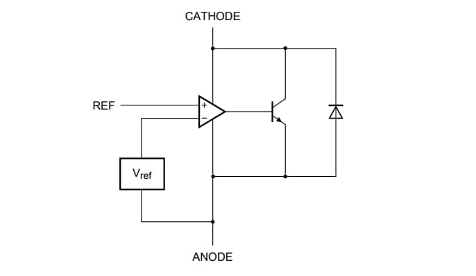
Functional Diagram
Publicado: 2012-05-18
| Actualizado: 2025-12-23
