Monolithic Power Systems (MPS) MPQ4469-AEC1 Switching Regulator

Monolithic Power Systems (MPS) MPQ4469-AEC1 Switching Regulator features an integrated internal high-side power MOSFET and 350kHz to 2.5MHz configurable frequency. This regulator provides up to 5A of highly efficient output current with current mode control for fast loop response. The MPQ4469-AEC1 switching regulator offers a 3.3V to 36V wide input range that accommodates a variety of step-down applications in automotive input environments. This switching regulator employs Advanced Asynchronous Modulation (AAM) mode that helps in achieving high efficiency in light-load conditions. This is done by scaling down the switching frequency to reduce switching and gate driving losses. Typical applications include automotive systems and industrial power systems.

Features

  • Internal 110mΩ high-side MOSFET
  • Selectable in-phase or 180° out-of-phase
  • Power good indicator
  • Configurable soft-start time
  • Low dropout mode
  • Over-Current Protection (OCP) and Hiccup mode AAM at light load
  • Available in a QFN-20 (4mm x 5mm) package
  • AEC-Q100 Grade-1

Specifications

  • 3.3V to 36V wide operating input range
  • 5A continuous output current
  • 1μA low shutdown mode current
  • 10μA sleep mode Quiescent current
  • 350kHz to 2.5MHz configurable switching frequency synchronize to the external clock
  • 100ns minimum on time

Applications

  • Automotive systems
  • Industrial power systems

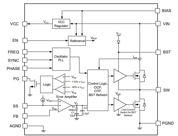
Block Diagram

Application Circuit Diagram - Monolithic Power Systems (MPS) MPQ4469-AEC1 Switching Regulator

Typical Application Circuit

Application Circuit Diagram - Monolithic Power Systems (MPS) MPQ4469-AEC1 Switching Regulator

Efficiency vs. Load Current

Performance Graph - Monolithic Power Systems (MPS) MPQ4469-AEC1 Switching Regulator
Publicado: 2021-03-01 | Actualizado: 2022-03-11