Monolithic Power Systems (MPS) MPM3509B Step-Down Converters
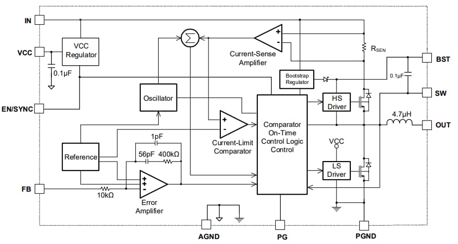
Monolithic Power Systems (MPS) MPM3509B Step-Down Converters are synchronous, rectified, step-down converter power modules with built-in power MOSFETs, inductors, and capacitors. These modules offer a very compact solution and require only four external components to achieve 0.6A of continuous output current. The MPM3509B step-down converters feature an excellent load and line regulation over a wide input supply ranging from 4V to 36V. These modules operate with a 400kHz switching frequency to achieve a fast load transient response. The MPM3509B converter modules come in a space-saving (3mm x 5mm x 1.6mm) QFN-17 package. Typical applications include automotive infotainment, automotive clusters, automotive telematics, medical and imaging equipment, and distributed power systems.Features
- Complete switch-mode power supply
- Wide 4V to 36V operating input range
- 0.6A continuous load current
- 90mΩ/50mΩ low RDS(ON) internal power MOSFETs
- Fixed 400kHz switching frequency
- 410kHz to 2.2MHz frequency sync
- Output adjustable from 0.807V
- Forced Continuous Conduction Mode (FCCM)
- Power Good (PG) indicator
- Over-Current Protection (OCP) with valley current detection and hiccup mode
- Thermal shutdown
- CISPR25 Class 5 compliant
- Available in a QFN-17 (3mm x 5mm x 1.6mm) package
- Available in a wettable flank package
- Available in AEC-Q100 grade 1
Applications
- Automotive infotainment
- Automotive clusters
- Automotive telematics
- Medical and imaging equipment
- Distributed power systems
Typical Application Circuit
Block Diagram
Efficiency vs Load Current
Publicado: 2021-04-19
| Actualizado: 2024-07-15
