Monolithic Power Systems (MPS) MP8770C Step-Down Converter with Forced CCM

Monolithic Power Systems (MPS) MP8770C Step-Down Converter with forced continuous conduction mode (CCM) is a fully integrated, high-frequency, synchronous rectified step-down switch-mode converter with internal power MOSFETs. This synchronous converter provides a compact solution to achieve an 8A continuous output current with excellent load and line regulation over a wide input range. The MP8770C converter from MPS offers fast load transient response, easy loop designs, and tight output regulation using constant on-time (COT) control operation. Protections include overcurrent (OCP), short circuit (SCP), undervoltage (UVP), and thermal shutdown. The MP8770C step-down converter uses synchronous mode operation for higher efficiency over the output current load range and comes in a space-saving 3mm x 3mm QFN-16 package.

Features

  • 3V to 17V wide operating input range
  • 8A output current
  • Low 22mΩ/10mΩ RDS(ON) internal power MOSFETs
  • 100μA quiescent current
  • Output adjustable from 0.6V
  • High-efficiency synchronous mode operation
  • Pre-biased start-up
  • Forced PWM operation
  • Fixed 700kHz switching frequency
  • External programmable soft-start time
  • EN and power good for power sequencing
  • Built-in protections
    • SCP
    • OCP and hiccup mode
    • UVP
    • Thermal shutdown
  • QFN-16 (3mm x 3mm) package

Applications

  • Security cameras
  • Portable devices
  • Digital set-top boxes
  • Flat-panel televisions and monitors
  • General purpose
  • xDSL devices

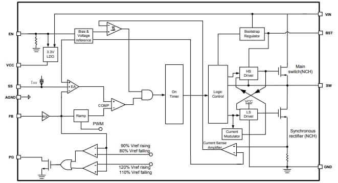
Block Diagram

Block Diagram - Monolithic Power Systems (MPS) MP8770C Step-Down Converter with Forced CCM

Typical Application Diagram

Application Circuit Diagram - Monolithic Power Systems (MPS) MP8770C Step-Down Converter with Forced CCM
Publicado: 2020-06-09 | Actualizado: 2024-08-26