Monolithic Power Systems (MPS) MP6906 Fast Turn-Off Intelligent Rectifiers
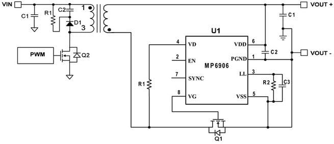
Monolithic Power Systems (MPS) MP6906 Fast Turn-Off Intelligent Rectifiers are low-drop diode emulator ICs that combine an external switch to replace Schottky diodes in high-efficiency flyback converters. The chip works with 12V standard and 5V logic level FETS. The MP6906 devices regulate an external switch forward drop to about 30mV and switches it off when the voltage becomes negative. These rectifiers provide a SYNC interface to receive an external signal to shut down the gate driver for reliable continuous conduction mode (CCM) operation. A programmable light-load sleep mode reduces the quiescent current to 150µA and a low undervoltage-lockout (UVLO) level allows operation at a lower output without additional winding. The rail-to-rail output provides a higher driving voltage to the external MOSFET. MPS MP6906 Fast Turn-Off Intelligent Rectifiers are available in compact SOIC-8 or TSOT23-6 package.Features
- Works with 12V standard and 5V logic level FETS
- Fast turn-off total delay of 25ns
- 4.2V to 35V VDD operating range
- 30mV VDS regulation function
- 150µA quiescent current in light-load mode
- Supports DCM and quasi-resonant operation
- SYNC interface for CCM operation
- Supports high-side and low-side rectification
- Power savings of up to 1.5W in a typical notebook adapter
- SOIC-8 and TSOT23-6 packages
Applications
- Industrial power systems
- Distributed power systems
- Battery-powered systems
- Flyback converters
Typical Application
Publicado: 2015-08-25
| Actualizado: 2022-03-11
