Monolithic Power Systems (MPS) MP6420 Battery Protection IC

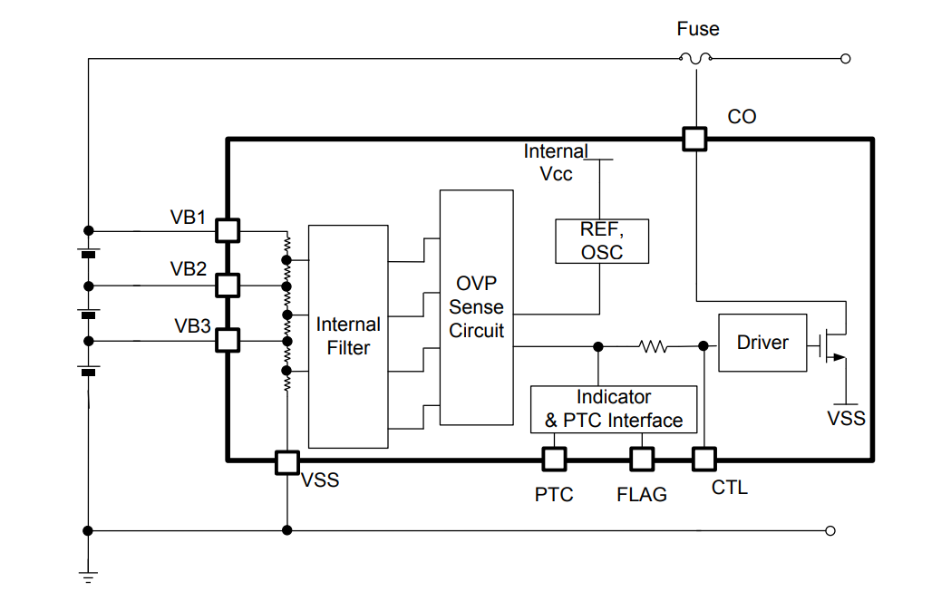
Monolithic Power Systems (MPS) MP6420 Battery Protection IC is intended for 2-/3-series cell Li-Ion with an integrated protective MOSFET and PTC interface in a TSOT23-8 package. The MP6420 battery protection IC offers a ±25mV, high-accuracy, over-charge threshold allowing monitoring of all series battery pack conditions.

The MP6420 provides different fixed thresholds from 4.2V to 4.8V internally using the high-accuracy threshold feature. The internal protective MOSFET indicates an error after an internally set, fixed delay time when any cell over-charge occurs. The MP6420 is available in a small, space-saving TSOT23-8 package.

Features

  • Wide VB1 range from 3.6V to 18V
  • Fixed over-charge threshold from 4.2V to 4.8V
  • High-accuracy ±25mV over-charge threshold
  • Supports 2- and 3-Series cells
  • Fixed delay time from 2s to 8s
  • Integrated 24V/100mΩ protective MOSFETs
  • Low quiescent current of 3µA
  • Over-voltage protection (OVP) indicator (FLAG) and PTC interface
  • External control (CTL)
  • Available in a TSOT23-8 package

Applications

  • Battery packs
  • Uninterruptible power supply (UPS)
  • Power tools

TYPICAL APPLICATION

Application Circuit Diagram - Monolithic Power Systems (MPS) MP6420 Battery Protection IC

Block Diagram

Block Diagram - Monolithic Power Systems (MPS) MP6420 Battery Protection IC
Publicado: 2019-08-14 | Actualizado: 2023-10-30