Monolithic Power Systems (MPS) MP18851 Dual-Channel Gate Drivers

Monolithic Power Systems (MPS) MP18851 Dual-Channel Gate Drivers are designed to drive power-switching devices with a short propagation delay and minimal pulse-width distortion. These gate drivers are isolated drivers with up to 4A of source and sink peak current capability. The MP18851 gate drivers can provide up to 5kVRMS withstand voltage (per UL 1577) by using the capacitive-based isolation technology. These gate drivers provide a Common-Mode Transient Immunity (CMTI) rating above 100kV/μs between the input side and output driver. These advanced features enable high efficiency, high power density, and robustness for a wide variety of power applications. The MP18851 gate drivers are available in SOIC-16 NB (Narrow Body), SOIC-16 WB (Wide Body), and LGA-13 (5mm x 5mm) packages. These gate drivers are ideal for half/full-bridge converters, isolated DC/DC converters, offline isolated AC/DC converters, and DC/AC inverters.

Features

  • Up to 5kVRMS input to output isolation (SOIC-16 WB package)
  • 1500VDC functional isolation between two secondary-side drivers (SOIC-16 NB and SOIC-16 WB packages)
  • 700VDC functional isolation between two secondary-side drivers (LGA-13 package)
  • Common-Mode Transient Immunity (CMTI) >100kV/µs
  • 2.8V to 5.5V input voltage (VDDI) range to interface with TTL and CMOS compatible inputs
  • Up to 30V output drive supply with several Under-Voltage Lockout (UVLO) options
  • 4A source and 4A sink peak current output
  • 50ns typical propagation delay
  • Overlap protection and configurable Dead Time (DT) control
  • -40°C to 125°C operating temperature range
  • UL 1577 certified:
    • SOIC-16 NB 3kVRMS isolation for 60s
    • SOIC-16 WB 5kVRMS isolation for 60s
    • LGA-13 2.5kVRMS isolation for 60s
  • DIN EN IEC 60747-17 (VDE 0884-17) 2021-10 certified:
    • SOIC-16 NB 4242VPK isolation
    • SOIC-16 WB 6000VPK isolation
    • LGA-13 3535VPK isolation
  • CQC certification per GB 4943.1-2011
  • Available in SOIC-16 NB, SOIC-16 WB, and LGA-13 (5mm x 5mm) packages

Applications

  • Half/full-bridge converters
  • Isolated DC/DC converters
  • Offline isolated AC/DC converters
  • DC/AC inverters

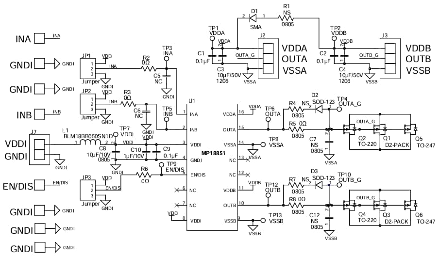
Application Diagram

Application Circuit Diagram - Monolithic Power Systems (MPS) MP18851 Dual-Channel Gate Drivers
View Results ( 6 ) Page
N.º de artículo Hoja de datos Voltaje de aislamiento Dp - Disipación de potencia Retraso de propagación - Máx.
MP18851-A4BGY-P MP18851-A4BGY-P Hoja de datos 5 kV rms 2.215 W 65 ns
MP18851-A4CGSE-P MP18851-A4CGSE-P Hoja de datos 1.5 kV rms 2.115 W 65 ns
MP18851-A4CGY-P MP18851-A4CGY-P Hoja de datos 5 kV rms 2.215 W 65 ns
MP18851-A4BGSE-Z MP18851-A4BGSE-Z Hoja de datos 1.5 kV rms 2.115 W 65 ns
MP18851-A4BGY-Z MP18851-A4BGY-Z Hoja de datos 5 kV rms 2.215 W 65 ns
MP18851-A4CGY-Z MP18851-A4CGY-Z Hoja de datos 5 kV rms 2.215 W 65 ns
Publicado: 2025-04-10 | Actualizado: 2025-04-30