Monolithic Power Systems (MPS) EVBL4423A-Q-00A Evaluation Board
Monolithic Power Systems (MPS) EVBL4423A-Q-00A Evaluation Board is designed to evaluate the MP4423A and MPQ4423A switching voltage regulators. These regulators are high-frequency, synchronous, rectified, stepdown, and switch-mode converters with built-in power MOSFETs. The MP4423A/MPQ4423A regulators have synchronous mode operation for higher efficiency over the output current load range. The current-mode operation provides a fast transient response and eases loop stabilization. This EVBL4423A-Q-00A evaluation board comes with full protection features that include over-current protection and thermal shut down.The EVBL4423A-Q-00A evaluation board is a fully assembled and tested board that operates from 4V to 36V input voltage (VIN) range. The evaluation board features a high duty cycle for automotive cold-crank, internal soft-start, and power good indicators. This EVBL4423A-Q-00A evaluation board is used in automotive, industrial control, and distributed power systems.
Features
- Evaluate MP4423A and MPQ4423A regulators
- 4V to 36V wide continuous operating input range
- 85mΩ/55mΩ Low RDS(ON) internal power MOSFETs
- High-efficiency synchronous mode operation
- Forced Continuous Conduction Mode (CCM) mode with default 410kHz switching frequency
- Synchronizes to a 200kHz to 2.2MHz external clock
- High duty cycle for automotive cold-crank
- Internal Soft-Start (SS)
- Power Good (PG) indicators
- Over-Current Protection (OCP) and hiccup
- Thermal shutdown
- Fully assembled and tested
- MPS power inductor stuffed
Applications
- Automotive systems
- Industrial control systems
- Distributed power systems
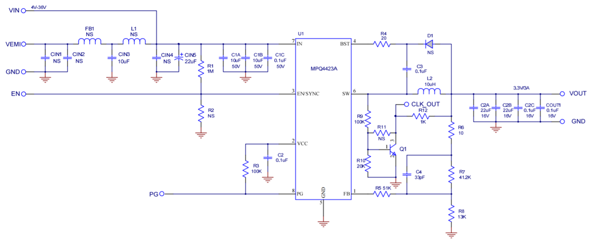
Schematic Diagram
PERFORMANCE GRAPH (EFFICIENCY VS. LOAD CURRENT VS. POWER LOSS)
Publicado: 2021-11-16
| Actualizado: 2022-03-11
