M5Stack Unit Encoder STM32F030
M5Stack Unit Encoder STM32F030 is a rotary encoder expansion unit with an I2C interface, integrated with a 30-bit pulse encoding knob (with button function) and two SK6812 programmable RGB LEDs. This unit encoder has built-in STM32F030 flashed with the encoder pulse acquisition firmware. The STM32F030 of the unit encoder allows users to obtain the encoded value directly via I2C. This unit encoder features a 30-bit pulse encoding knob (30 pulses per rotation), two SK6812 programmable RG, and one-button input. The unit encoder is ideally used in Human-Machine Interaction (HMI), volume knob and is suitable for scale value control/volume adjustment and other control scenarios.Features
- 30-bit pulse encoding knob (30 pulses per rotation)
- 2x SK6812 programmable RGB LEDs
- 1x button input
Applications
- Human-Machine Interaction (HMI)
- Volume knob
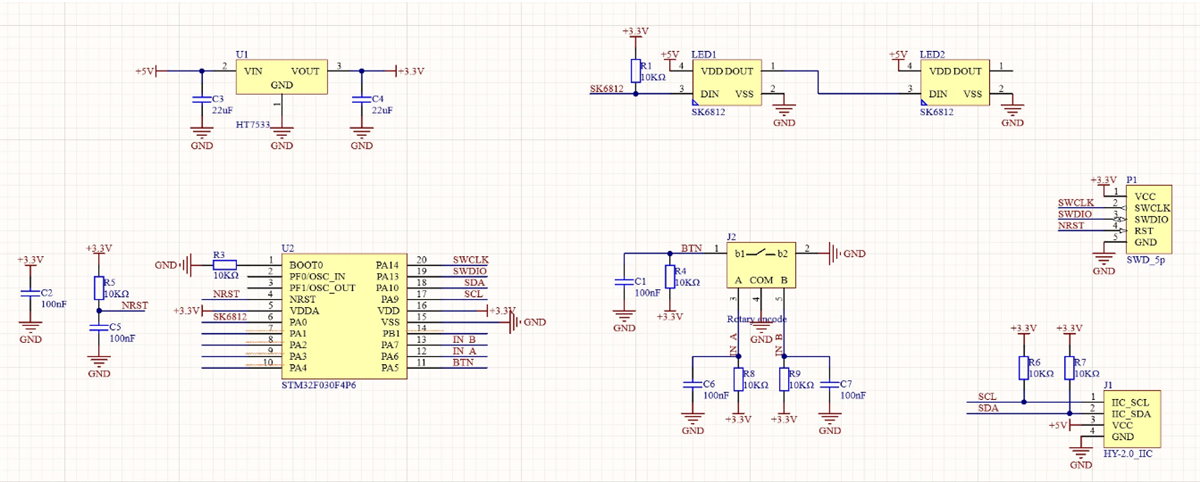
Schematic Diagram
Publicado: 2022-03-25
| Actualizado: 2022-04-01
