Laird Connectivity TiWi-R2 Integrated Transceiver Module
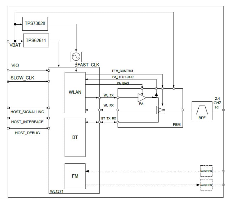
Laird Connectivity TiWi-R2 Integrated Transceiver Module is a high performance 2.4GHz IEEE 802.11 b/g/n Bluetooth 2.1+EDR radio in a cost effective, pre-certified footprint. Laird TiWi-R2 Integrated Transceiver Module has the necessary PHY/MAC layers to support WLAN applications along with a host processor over a SDIO interface. The module also provides a Bluetooth platform through the HCI transport layer. Both WLAN and Bluetooth share the same antenna port. Laird has expanded the line of TiWi Integrated Transceiver Modules.Features
- IEEE 802.11 b,g,n,d,e,i, compliant
- Bluetooth 2.1+EDR, Power Class 1.5
- U.FL connector for external antenna
- Terminal for PCB/Chip antenna feeds
- Integrated band-pass filter
- Worldwide acceptance: FCC (USA), IC (Canada), and CE (Europe)
- Compact design based on TI WL1271WSP Transceiver
- (TiWi-R2) or TI WL1271L Transceiver (TiWi-BLE)
- Seamless integration with TI OMAP™ application processor
- SDIO Host data path interfaces
- Bluetooth Advanced Audio Interfaces
- Low power operation mode
- RoHS compliant
- Streamlined development with Laird design services
Publicado: 2011-06-16
| Actualizado: 2020-05-19
