Texas Instruments TPS22991EVM Evaluation Module
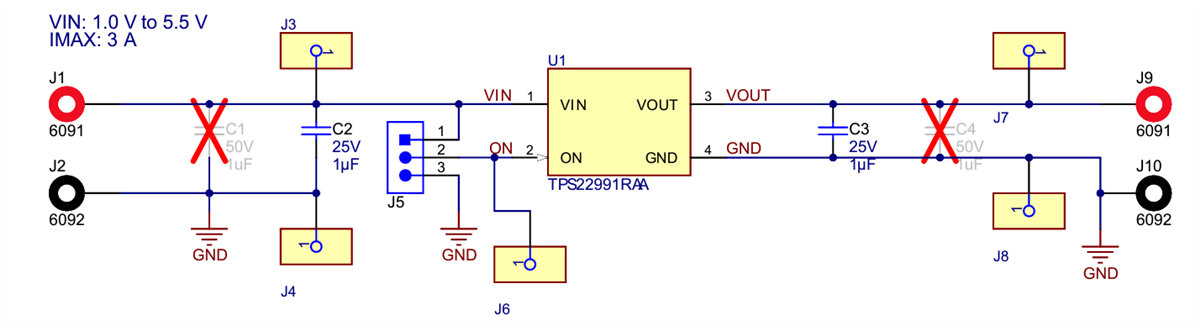
Texas Instruments TPS22991EVM Evaluation Module features the TPS22991 load switch. The VIN and VOUT connections to the TPS22991 and the PCB layout routing can handle high continuous currents and supply a low-resistance pathway into and out of the device under testing. The test point connections enable the user to control the TI TPS22991EVM with user-defined test conditions and make accurate RON measurements.Features
- 1V to 5.5V VIN range
- 3A IMAX
- Onboard CIN and COUT capacitors
- Small package size at 0.85mm x 0.75mm
Kit Contents
- TPS22991EVM
- TPS22991RAA
Schematic
Layout
Publicado: 2024-08-12
| Actualizado: 2025-03-05
