Analog Devices / Maxim Integrated MAX77654EVKIT Evaluation Kit

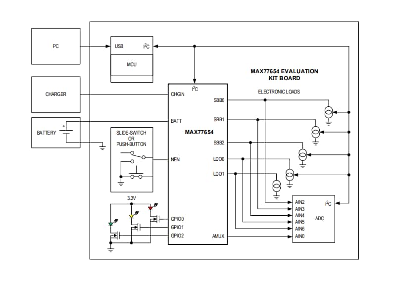
Analog Devices MAX77654EVKIT Evaluation Kit allows easy experimentation with various MAX77654 features. These features include the SIMO buck-boost regulator, linear regulators, analog multiplexer, smart battery charger, on/off controller, and I2C interface. The MAX77654 Ultra-Low Power PMIC provides highly-integrated battery charging and power supply solutions for low-power applications that require size and efficiency. The Analog Devices MAX77654EVKIT Evaluation Kit uses Windows®-based software, a user-friendly graphical user interface (GUI), and a detailed register-based interface.

Features

  • Easy to use
  • GUI drives I2C interface
  • On-board thermistor
  • GPIO LEDs
  • Assembled and fully tested
  • On-board electronic loads with steady-state, transient, and random modes
  • Demonstrates end-to-end analog multiplexer implementation
  • Onboard ADC
  • Evaluates both push-button and slide-switch on-key options

Required Equipment

  • MAX77654EVKIT evaluation kit
  • MAX77654EVKIT evaluation kit GUI
  • Windows-based PC
  • Power supply
  • Ammeter
  • DVM
  • Micro-USB cable

Simplified Block Diagram

Location Circuit - Analog Devices / Maxim Integrated MAX77654EVKIT Evaluation Kit

Simple Block Diagram

Block Diagram - Analog Devices / Maxim Integrated MAX77654EVKIT Evaluation Kit
Publicado: 2019-07-22 | Actualizado: 2023-04-14