Analog Devices / Maxim Integrated MAX22502E RS-485/RS-422 Transceiver

Analog Devices MAX22502E RS-485/RS-422 Transceiver allows for up to 10Mbps high-speed communication over long distances. The MAX22502E features a larger receiver hysteresis for high-noise rejection and improved signal integrity. The transceiver has integrated preemphasis circuitry to extend the distance and increases the data rate of reliable communication by reducing inter-symbol interference (ISI).

Integrated hot-swap protection and a fail-safe receiver ensure a logic high on the receiver output when input signals are shorted or open for longer than 10μs (typ). The Analog Devices MAX22502E is available in a 12-pin TDFN-EP (3x3mm) package and operates over the -40°C to +125°C ambient temperature range.

Features

  • High-speed operation over long distances
  • Up to 100Mbps data rate
  • Integrated preemphasis extends the cable length
  • High receiver sensitivity
  • Wide receiver bandwidth
  • Symmetrical receiver thresholds
  • Integrated protection increases robustness
  • -15V to +15V common-mode range
  • ±15kV ESD protection (Human body model)
  • ±7kV IEC61000-4-2 air-gap ESD protection
  • ±6kV IEC61000-4-2 contact discharge
  • ESD protection
  • Driver outputs are short-circuit protected
  • Flexibility for many different applications
  • 3V to 5.5V supply range
  • Low voltage logic supply down to 1.6V
  • Low 5μA (max) shutdown current
  • Available in 12-pin TDFN (3mm x 3mm) package
  • -40°C to +125°C operating temperature range

Applications

  • Motion control
  • Encoder interfaces
  • Field bus networks
  • Industrial control systems
  • Backplane buses

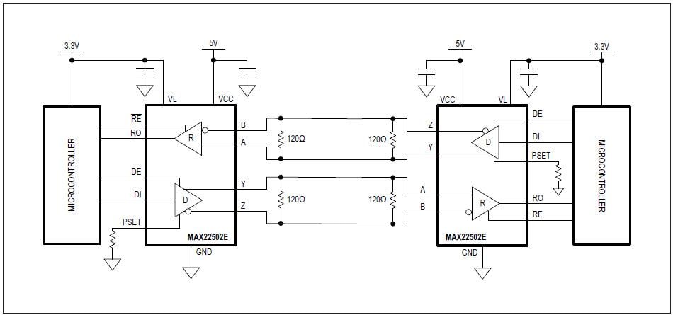
Application Circuit

Application Circuit Diagram - Analog Devices / Maxim Integrated MAX22502E RS-485/RS-422 Transceiver
Publicado: 2017-10-24 | Actualizado: 2023-04-12