Analog Devices / Maxim Integrated MAX17851 SPI to UART Safety Monitoring Bridge
Analog Devices MAX17851 SPI to UART Safety Monitoring Bridge allows a host controller with a standard SPI port to reliably communicate with one or more battery management monitors that use the battery management UART protocol. The safety monitoring bridge enables robust communication with baud rates extending up to 4Mbps in single and dual daisy-chain system architectures. The UART is ISO26262 compliant for Automotive Safety Integrity Level (ASIL) D systems to detect message corruption, delay, loss, and insertion through the embedded UART communication Lockstep Safety-Measure State Machine (LSSM). The MAX17851 self-verifies all communication within the message payload to simplify the software development on the host microcontroller.The MAX17851 also monitors the host microcontroller communication to detect any failures. In a communication failure with the host, the device will attempt to recover or assume control. The MAX17851 can then optionally re-configure the daisy chain network that allows battery conditions to continue to be monitored. This feature allows for continued safe system operation. The MAX17851 also provides contactor signaling if the battery conditions fall outside the programmed range, putting the complete system into a failsafe state.
Analog Devices MAX17851 SPI to UART Safety Monitoring Bridge is available in a TSSOP-16 package and is AEC-Q100 qualified for use in automotive applications.
Features
- Supports the battery management UART protocol
- 1.71V to 5.5V operation
- Supports ASIL D functional safety requirements
- Automated on-chip communication verification with simplified host reporting
- Always-on daisy-chain fault polling with fault type and fault location
- Integrated system watchdog with redundant daisy-chain controller
- Programmable system recovery
- Programmable memory for daisy-chain configuration
- Programmable contactor control
- Integrated cell balancing while the microcontroller is in sleep mode
- Safe long term balancing monitoring with programmable interrupts
- UART baud rate programmable up to 4Mbps
- SPI interface up to 10MHz
- Ultra-low quiescent current
- Operating temperature range from -40°C to +125°C
- AEC-Q100 qualified
- TSSOP-16 package
Applications
- Battery Management Systems (BMS)
- Electric and Hybrid Electric Vehicles (EV/HEV)
- Energy Storage Systems (ESS)
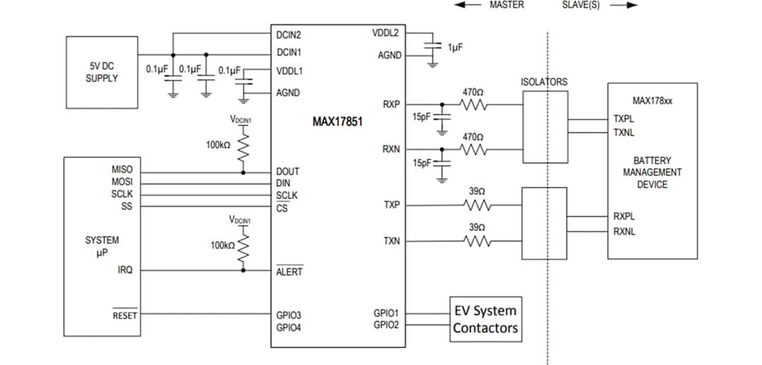
Typical Application Circuit
Block Diagram
Videos
Publicado: 2021-09-07
| Actualizado: 2024-11-06
