Analog Devices Inc. MAX14919 Quad-Channel Low Side Switch
Analog Devices MAX14919 Quad-Channel Low Side Switch is an industrial-protected switch that features 140mΩ on-resistance (RON) per channel with integrated ±1kV/42Ω surge protection for robust operation. This quad-channel switch is pin-controlled, allowing for simple and fast switching of up to 200kHz. The MAX14919 switch features reverse-current detection to prevent damage against load supply miswiring faults. This low-side switch operates from a 5V or 7V to 60V supply voltage range and -40°C to +125°C operating temperature range. The Analog Devices MAX14919 Quad-Channel Low Side Switch is available in a 6.5mm x 6.4mm footprint, 20-TSSOP package. This switch IC is short-circuited and overload-protected. Applications include PLC/DCS systems, relay/solenoid drivers, motor control, and industrial digital outputs.Features
- 5V or 7V to 60V supply voltage
- 800mA load current per OUT
- Integrated 5V/30mA linear regulator
- 5V to 48V load voltage range
- Up to 200kHz (minimum) switching rates
- Reduces power and heat dissipation:
- 140mΩ (typical) on-resistance per channel
- 1.7mA (typical) supply current
- Settable load current limit
- 2x inrush load current option for 10ms
- Robust design features
- Internal inductive energy clamp at 55V (typical)
- Short-circuit protection
- Reverse current detection for protection against load-supply miswiring
- ±1kV/42Ω, 8µs/20µs surge protection
- ±8kV contact and ±25kV air gap ESD protection
- -40°C to +125°C operating ambient temperature range
- FAULT indication for:
- Thermal overload
- Reverse load current detection
- Undervoltage lockout on V5 supply
- Compact 20-pin, 6.5mm x 6.4mm TSSOP package
Applications
- Industrial digital outputs
- Relay and solenoid drivers
- PLC and DCS systems
- Motor control
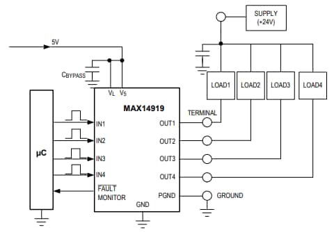
Application Diagram
Block Diagram
Additional Resources
Publicado: 2020-12-31
| Actualizado: 2024-08-14
