Analog Devices Inc. Multiphase Buck Voltage Mode DC/DC Controllers
Analog Devices Inc. Multiphase Step-Down Voltage Mode DC/DC Controllers are external power switch buck controllers with accurate current sharing. The LTC7851 and LTC3861 from Analog Devices have a supply voltage range of 3V to 5.5V and a voltage reference of ±0.75% 0.6V. Lossless current sensing is used for output current sensing or to maintain a current balance between phases and to provide overcurrent protection. The DC/DC controllers are ideal for DrMOS devices with an internal current sense.Features
- LTC3861
- Operates with power blocks, DrMOS or external gate drivers, and MOSFETs
- Constant-frequency voltage mode control with accurate current sharing
- ±0.75% 0.6V voltage reference
- Dual differential output voltage sense amplifiers
- Multiphase capability—up to 12-phase operation
- Programmable current limit
- Safely powers a pre-biased load
- Programmable or PLL-synchronizable switching frequency up to 2.25MHz
- Lossless current sensing using inductor DCR or precision current sensing with sense resistor
- 3V to 5.5V VCC range
- 3V to 24V VIN range
- Power good output voltage monitor
- Output voltage tracking capability
- Programmable soft-start
- Available in a 36-pin 5mm × 6mm QFN package
- LTC7851
- Operates with power blocks, DrMOS or external gate drivers, and MOSFETs
- Voltage mode control with accurate current sharing
- ±0.75% 0.6V voltage reference
- Quad differential output voltage sense amplifiers
- Multiphase capability
- Phase-lockable fixed frequency 250kHz to 2.25MHz
- Lossless current sensing using inductor DCR or precision current sensing with sense resistor or DrMOS with integrated current sensing
- 3V to 5.5V VCC range
- 0.6V to VCC – 0.5V VOUT range
- Power good output voltage monitor
- Output voltage tracking capability with soft-start
- Available in 58-lead 5mm × 9mm QFN package
Applications
- High current distributed power systems
- DSP, FPGA, and ASIC supplies
- Datacom, telecom, and computing systems
- Industrial power supplies
LTC7851 Typical Application
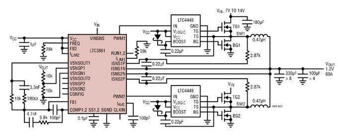
LTC3861 Typical Application
Publicado: 2017-05-02
| Actualizado: 2022-03-14
