Analog Devices Inc. ADL9005-EVALZ Evaluation Kit

Analog Devices Inc. ADL9005-EVALZ Evaluation Kit evaluates the wideband GaAs pseudomorphic High-Electron Mobility Transistor (pHEMT) ADL9005 low noise amplifier for all its full functionalities and features. This evaluation kit consists of a 2-layer printed circuit board (PCB) fabricated from 10mil thick, Rogers 4350B, and a copper-clad mounted to an aluminum heat spreader. The heat spreader assists in providing thermal relief to the device as well as mechanical support to the PCB. The RFIN and RFOUT ports on the ADL9005-EVALZ are populated with 2.9mm female coaxial connectors and the respective RF traces with a 50Ω characteristic impedance. The ADL9005-EVALZ kit is populated with components suitable for use over the entire −40°C to 85°C operating temperature range of the ADL9005 LNA.

Features

  • 2-layer Rogers 4350B evaluation board with heat spreader
  • End launch, 2.9mm RF connectors
  • Through calibration path (depopulated)

Kit Contents

  • ADL9005-EVALZ evaluation board
  • Equipment needed:
    • RF signal generator
    • RF spectrum analyzer
    • RF network analyzer
    • 5V, 200mA power supply
    • External dc block
    • Wideband, bias tee (Marki Microwave BT2-0040

Applications

  • Test instrumentation
  • Military
  • Communications

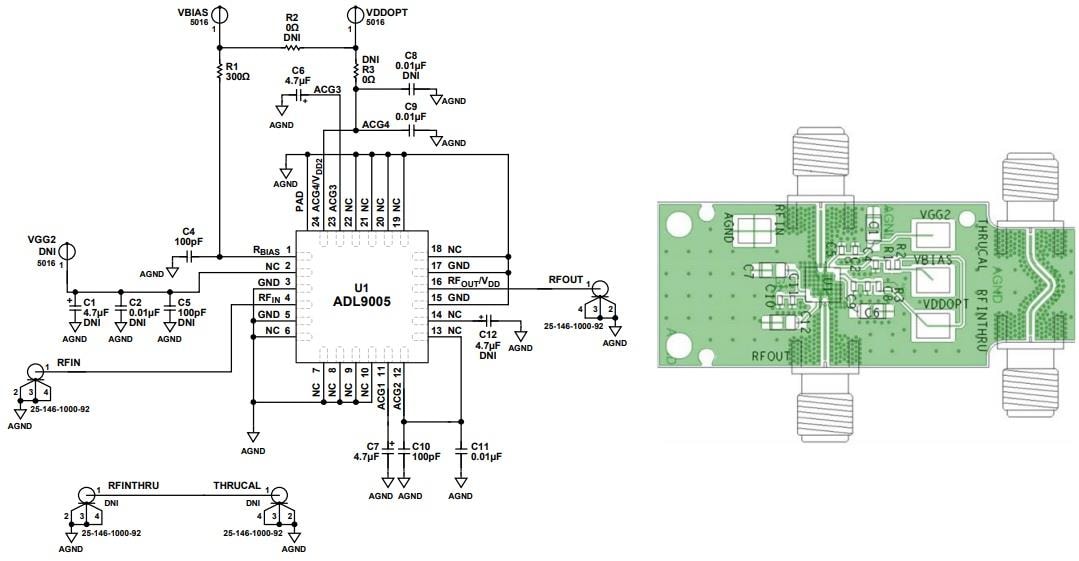
EVALUATION BOARD SCHEMATIC WITH ARTWORK

Schematic - Analog Devices Inc. ADL9005-EVALZ Evaluation Kit
Publicado: 2021-03-17 | Actualizado: 2022-03-11